Organizar tu sitio web por temas no es solo una opción, sino una estrategia fundamental. Ya sea que administres una tienda en línea, un blog o cualquier página que busque destacar en Google, el SEO demanda una estructura sólida y coherente. La técnica conocida como estructura en silo consiste en agrupar el contenido relacionado bajo una misma temática, creando bloques que los motores de búsqueda entienden rápidamente y que el usuario puede explorar de forma natural. Esta metodología también refuerza el posicionamiento SEO al concentrar autoridad temática y relevancia temática.
La versión beta del sitio presenta un nuevo diseño visual y una navegación principal que sustituye la antigua organización en silos de contenido, agrupando la información en categorías más intuitivas para facilitar la búsqueda y el acceso a datos, investigaciones y publicaciones. Descubre cómo esta estructura de contenido en silos mejora la experiencia general.
En las próximas líneas, aprenderás qué es exactamente un silo, por qué es tan efectivo, cómo implementarlo de manera sencilla y de qué forma herramientas como Sedestral pueden automatizar el proceso, permitiéndote enfocarte en vender y crecer. Al final, comprenderás cómo cada palabra clave se integra en una jerarquía lógica que potencia la autoridad temática de tu web y optimiza la navegación.
Qué es la estructura en silos y sus beneficios
Imagina tu web como una tienda física en la que cada sección corresponde a una categoría diferente: aquí ropa, allí electrónica, más allá libros. Esa organización simplifica la búsqueda del cliente y elimina confusiones; los silos replican esa misma lógica en el entorno digital. Al agrupar páginas relacionadas, refuerzas la relevancia temática, facilitas el rastreo de los motores de búsqueda y mejoras la experiencia del usuario.

Definición y principios básicos del silo temático
Un silo es un grupo de páginas que comparten un tema central y se enlazan entre sí mediante enlace interno, evitando desviaciones hacia otros bloques. Gracias a la estrategia clustering de contenido, varias keywords y palabras clave relacionadas se ubican bajo una misma temática, lo que ayuda a Google a interpretar la autoridad temática de tu sitio. Cada silo actúa como una mini- web con su propia jerarquía y un flujo de autoridad controlado.
- Página pilar o hub: Documento principal, de al menos 2.000 palabras, que aborda el tema en profundidad y enlaza a todos los artículos satélite relacionados.
- Páginas satélite o clúster: Contenidos específicos que desarrollan subtemas, enlazan a la página pilar mediante texto ancla descriptivo y reciben enlaces recíprocos dentro del mismo bloque.
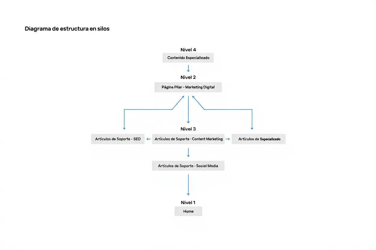
- Niveles jerárquicos: Inicio (nivel 1) → Página pilar (nivel 2) → Artículos de soporte (nivel 3) → Contenido especializado (nivel 4), manteniéndose siempre a un máximo de tres clics para preservar la experiencia y la autoridad.
El objetivo es concentrar la relevancia temática y la autoridad en torno a un único tema, evitando que diferentes artículos compitan entre sí y debiliten la fuerza global del sitio.
Ventajas SEO de organizar contenido en silos
Google valora la claridad y la intención; una estructura en silos facilita que los motores de búsqueda identifiquen rápidamente tu área de especialización. Al demostrar autoridad temática en áreas concretas —como fitness, nutrición o cualquier otra temática— posicionas mejor tu palabra clave principal y sus variantes de cola larga. La distribución controlada de la autoridad de enlaces beneficia tanto a la página pilar como a los artículos satélite, al tiempo que previene la canibalización de keywords.
Además, cada enlace interno dirige la autoridad hacia donde más se necesita, incrementando la probabilidad de posicionar nuevas páginas relacionadas con rapidez. Esta estrategia también contribuye a mantener un perfil de enlaces naturales y a reforzar la relevancia temática de todo el conjunto.
Impacto en experiencia de usuario y conversiones
Una estructura en silos bien planificada no solo impulsa el SEO, sino que también optimiza la navegación y la satisfacción del usuario. Al llegar a la página pilar, el visitante encuentra un índice claro y accede a contenido complementario con uno o dos clics, lo que reduce la tasa de rebote y aumenta el tiempo de permanencia en el sitio. Los breadcrumbs indican la posición exacta dentro de la jerarquía y fomentan la exploración de recursos relacionados.
Cuando el flujo de lectura es lógico y coherente, el usuario confía en la información y avanza sin obstáculos por el funnel de conversión: comparativas, tutoriales, guías de compra o formularios de contacto. De esta forma, cada página satélite se convierte en un apoyo para cerrar ventas, a la vez que consolida la autoridad de la página pilar y mejora el posicionamiento SEO global del proyecto.
Cómo crear y estructurar silos de contenido efectivos
Crear un silo eficaz no es complicado, pero sí requiere de un método claro y disciplina. Nunca reorganicen su web de manera aleatoria: primero realicen una auditoría, luego planifiquen y finalmente ejecuten con precisión. En este apartado, aprenderán el proceso paso a paso. Herramientas como las de Sedestral, que utilizan SEO de entidades guía y análisis semántico, pueden proponerles automáticamente la estructura de silo de contenido más adecuada para su proyecto.

Auditoría de palabras clave y agrupación temática
Todo comienza comprendiendo qué palabra clave busca cada usuario dentro de la temática que le interesa. Utilicen herramientas como Ahrefs, SEMrush o Google Search Console para auditar cada keyword, midiendo su volumen, dificultad e intención de búsqueda. Luego, agrupen las consultas similares bajo un mismo tema central; por ejemplo, “entrenamiento de fuerza” formaría un bloque, mientras que “nutrición deportiva” crearía otro silo relacionado.
- Investigación de búsquedas: Analicen el volumen, la competitividad y la intención para definir la palabra clave principal que servirá como base para su página pilar.
- Mapeo de variantes: Asocien las variantes de cola larga y los sinónimos a su tema correspondiente, reforzando así la arquitectura silo y planificando contenidos futuros para su blog.
- Análisis de intención: Asegúrense de que las keywords de un mismo silo compartan una intención similar (informativa, comercial o transaccional) para evitar confusiones tanto para Google como para el usuario.
- Competencia y oportunidades: Estudien los contenidos de la competencia; identifiquen sus carencias y creen artículos que cubran esos vacíos con mayor profundidad y detalle.
Sedestral permite automatizar esta fase al identificar clusters derivados de las búsquedas reales y sugerir cómo enlazar cada pieza de contenido, ahorrándole muchas horas de trabajo manual en hojas de cálculo.
Diseño de página pilar y contenidos satélite
Cada silo necesita una página pilar extensa que concentre autoridad y distribuya enlaces internos de manera coherente. Escriban un contenido de al menos 2.000 palabras con una estructura clara de H2 y H3, abordando el tema de forma global y dirigiendo el tráfico hacia los artículos satélite. La arquitectura silo web funciona porque la página pilar actúa como centro neurálgico, mientras que los satélites profundizan en aspectos específicos.
- Contenido de la página pilar: Aborden cada subtema de manera introductoria, reservando los detalles más específicos para los artículos satélite individuales.
- Enlazado a satélites: Inserte enlaces contextuales que guíen la navegación del usuario hacia cada artículo especializado, reforzando así la jerarquía temática.
- Artículos satélite profundos: Desarrollen contenidos de 800 a 1.200 palabras centrados en un único concepto y enlacen siempre de vuelta a la página pilar principal.
Los artículos satélite pueden enlazar entre sí si comparten subtemas, aunque el flujo de autoridad debe dirigirse finalmente hacia la página pilar, consolidando así la arquitectura silo.
Configuración de URLs y breadcrumbs jerárquicos
Las URLs son una parte esencial de la estructura, no un simple elemento estético. Una ruta como dominio.com/fitness/entrenamiento-fuerza/sentadillas-tecnica muestra la jerarquía y la temática a los buscadores. Cada “/” indica un nivel dentro del silo, lo que facilita que Google comprenda la organización del contenido.
Implementen breadcrumbs (migas de pan) para reforzar la navegación y la arquitectura silo web. Por ejemplo: Inicio > Fitness > Entrenamiento de fuerza > Sentadillas. Estos elementos ayudan al usuario, reflejan la jerarquía interna y mejoran el SEO al dejar clara la ubicación de cada página dentro del tema general.
Enlazado interno y mantenimiento de la estructura silo
Crear una estructura sólida es solo la mitad del trabajo; mantenerla optimizada es lo que completa la ecuación. Sin revisiones periódicas, un silo puede generar páginas huérfanas, enlaces rotos y rutas cruzadas que diluyen la autoridad temática. A continuación, descubrirás cómo enlazar con precisión, auditar tu estructura web de manera regular y utilizar el enlazado interno silo como una potente palanca SEO.
Mejores prácticas de enlazado dentro del silo
Un enlazado interno efectivo respeta siempre la jerarquía: la página pilar recibe enlaces desde cada página satélite y, cuando la relación semántica lo justifica, estas últimas también pueden enlazarse entre sí. Evita conectar silos diferentes, a menos que compartan una temática muy clara para el usuario. De esta forma, refuerzas la autoridad temática y concentras el link juice donde realmente importa.
- Flujo jerárquico: Home → Página pilar → Artículos satélite; los enlaces deben ascender o circular lateralmente dentro del mismo tema, sin mezclar nunca distintos silos.
- Enlace en cadena: Dirige el link juice desde keywords de menor dificultad hacia la palabra clave principal, pasando por niveles intermedios, para ir incrementando la autoridad de manera progresiva.
- Anchor text descriptivo: Sustituye expresiones genéricas como "haz clic aquí" por textos que describan el destino del enlace interno y enriquezcan el contexto semántico para Google.
- Enlaces contextuales: Integra cada enlace interno dentro del contenido donde aporte un valor real al usuario, evitando colocarlos en zonas como el footer donde pasan desapercibidos.
Siempre que menciones un subtema, enlaza directamente a la página satélite que lo trata en profundidad. Esto mantiene al usuario dentro del mismo silo y mejora la experiencia. Por ejemplo, si hablas de velocidad de carga y surge el tema de optimización de imágenes, dirige a tus lectores a la página específica que desarrolla ese contenido.
Herramientas de auditoría y monitoreo continuo
Realizar una auditoría de estructura web de forma mensual o trimestral es clave para detectar páginas huérfanas, enlaces rotos, canibalización de keywords y una profundidad de clics excesiva. Herramientas como Screaming Frog, Sitebulb y Ahrefs Site Audit facilitan estos rastreos detallados, mientras que Google Search Console destaca errores de cobertura que suelen indicar problemas en tu enlazado interno silo.
Cuando Google Search Console muestra que tus páginas satélite no se están indexando, es muy probable que la jerarquía no esté transmitiendo suficiente autoridad temática desde la página pilar. Corrige los enlaces, vuelve a enviar el sitemap y verifica cómo mejora la visibilidad SEO de cada página.
La solución de Sedestral automatiza la auditoría y optimización del contenido en tiendas Shopify, analizando la estructura semántica y proponiendo mejoras que facilitan la creación de clústeres de contenido, lo que incrementa la relevancia y el posicionamiento en los motores de búsqueda. Descubre cómo la herramienta SEO Shopify potencia tu enlazado interno.
| Herramienta | Función principal | Métrica clave |
| Screaming Frog | Rastrea enlaces internos y profundidad de clics | Profundidad máxima (ideal: 3 niveles) |
| Sitebulb | Visualiza estructura y detecta páginas huérfanas | Páginas sin enlace interno |
| Google Search Console | Revisa indexación y errores de rastreo | Cobertura de índice por sección |
| Ahrefs Site Audit | Auditoría completa incluido anchor text | Distribución de anchor text por silo |
| Sedestral | Análisis semántico automático de silos | Cohesión temática y relevancia |
La guía detalla que una arquitectura en silos se construye con páginas pilares y satélites conectadas mediante enlaces internos contextuales, creando una jerarquía que mejora el rastreo y concentra el link juice. Profundiza en la estructura silo de contenido para reforzar tu estrategia.
Registra meticulosamente cada cambio: URL de origen, URL de destino, anchor text utilizado, fecha y objetivo de la modificación. Posteriormente, evalúa métricas como el CTR interno, el tiempo en página y el ranking para completar el ciclo de auditoría, optimización y medición. Sedestral simplifica todo el proceso del enlazado interno silo, permitiéndote realizar iteraciones rápidas sin esfuerzo manual.