El SEO semántico está transformando la forma en que Google interpreta tus contenidos. Ya no es suficiente con repetir palabras clave; ahora necesitas que los buscadores comprendan el verdadero significado de tu web. En este artículo descubrirás qué es el SEO semántico y cómo el contexto adecuado te ayudará a posicionar mejor.
Qué es el SEO semántico en Google
Entender qué es el SEO semántico significa comprender cómo Google procesa la intención de búsqueda del usuario. Este enfoque va mucho más allá de simplemente repetir palabras clave y se centra en desarrollar temas mediante entidades y sinónimos. De esta manera, los motores de búsqueda pueden interpretar las relaciones entre diferentes conceptos de forma natural.

Definición y diferencia frente al SEO clásico
El SEO semántico no consiste en acumular términos exactos en una página. Se trata de estructurar tus contenidos de manera inteligente, utilizando un vocabulario natural y coherente. Al optimizar tus textos de esta forma, consigues transmitir el significado preciso sin necesidad de recurrir a repeticiones forzadas.
- Cobertura temática completa: Es necesario abordar cada tema desde múltiples perspectivas y conceptos relacionados, en lugar de limitarte a una sola palabra clave.
- Intención de búsqueda alineada: Resulta esencial crear contenido relevante que coincida exactamente con lo que el usuario quiere encontrar realmente.
- Densidad LSI equilibrada: Debes distribuir términos relacionados y sinónimos de forma natural en tus textos, evitando caer en la sobreoptimización.
- Contexto semántico rico: Puedes enriquecer la semántica de tu contenido mediante datos estructurados y enlaces internos que refuercen cada mensaje importante.
En el posicionamiento tradicional, llegabas a los primeros resultados repitiendo el mismo término constantemente. Con el SEO semántico, escribes de forma natural sobre conceptos relacionados, lo que permite que tu web exprese su verdadero valor sin forzar las palabras.
Por qué el contexto mejora tus contenidos
El contexto es fundamental para que cualquier estrategia de SEO semántico funcione correctamente. Los motores de búsqueda modernos analizan lo que las palabras significan realmente en relación con otras. Al utilizar un contexto semántico apropiado, aumentas significativamente tu relevancia ante los algoritmos.
Si únicamente repites una frase exacta de forma recurrente, tu texto carecerá de profundidad temática. Al incorporar términos relacionados, aportas gran riqueza semántica a la experiencia de tus lectores. Los buscadores reconocerán que dominas el tema y te ayudarán a posicionar mejor en diversas consultas.
Impacto en la web y en los SERP
Aplicar el SEO semántico mejora directamente tu visibilidad general en los resultados de búsqueda diarios. Las webs con una buena arquitectura suelen escalar posiciones de manera constante en pocas semanas. Además, los contenidos bien estructurados atraen más clics porque destacan mediante fragmentos enriquecidos en los resultados.
Al ofrecer contenido relevante, la tasa de rebote disminuye significativamente. Cuando un usuario busca algo específico, Google comprende perfectamente que tu artículo ofrece las respuestas necesarias. El visitante permanece más tiempo explorando la información, lo que aumenta las posibilidades de conversión.
La clave principal consiste en concentrar tus esfuerzos en acciones de alto impacto. Debes implementar datos estructurados correctamente y alinear siempre la intención de búsqueda de tus lectores. Hacerlo adecuadamente multiplicará tu tráfico orgánico de forma constante, sin depender de técnicas obsoletas.
Cómo funciona el SEO semántico en contenidos
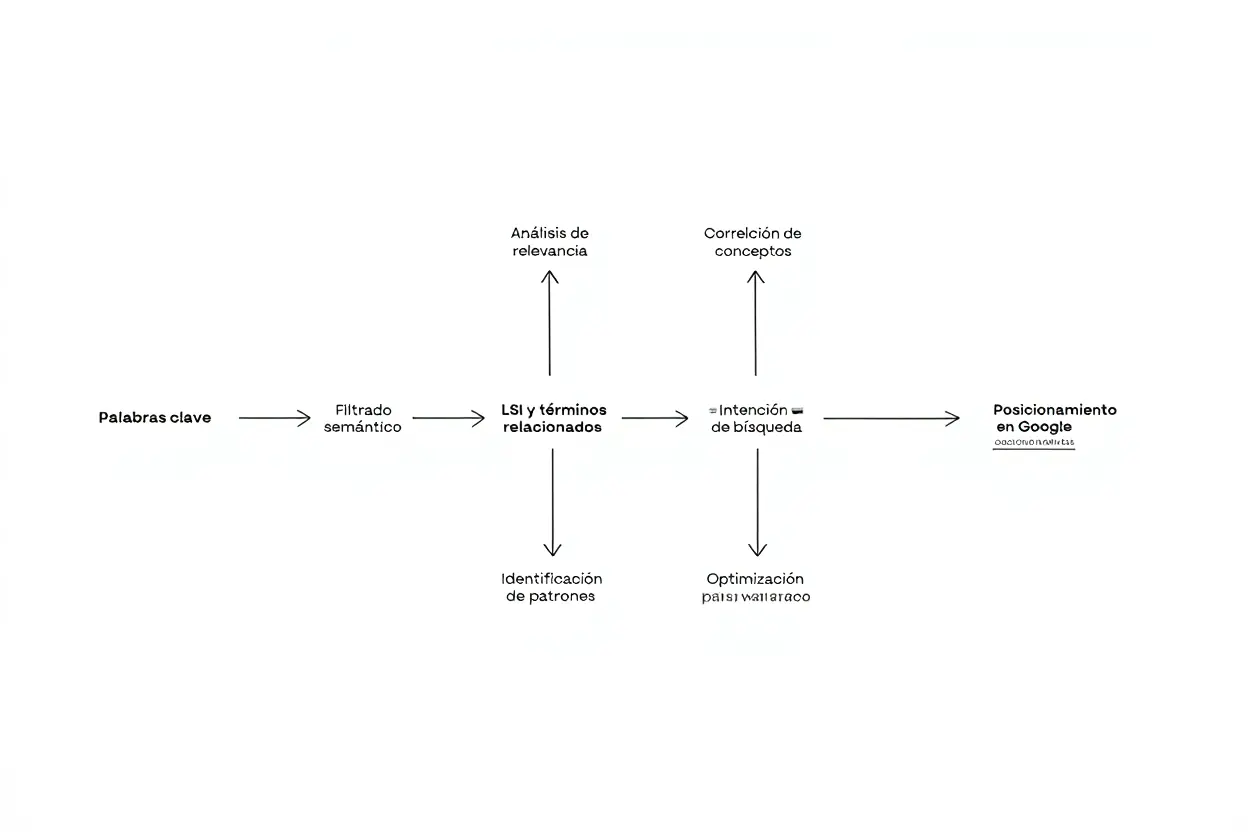
Para comprender cómo funciona el SEO semántico, primero debemos reconocer que se trata de analizar a fondo las relaciones entre diferentes conceptos. Google utiliza sistemas de inteligencia artificial para interpretar qué busca un usuario y en qué contexto lo hace. Cada elemento de tus contenidos, desde el encabezado hasta los datos estructurados, juega una parte esencial en este proceso, conectando palabras clave y entidades para una comprensión global.

LSI y relaciones entre conceptos
La indexación semántica latente (LSI) evalúa cómo se relacionan los distintos términos dentro de un texto. Esto permite al motor de búsqueda entender mejor los sinónimos y conceptos relacionados, sin depender únicamente de palabras clave exactas. Por ejemplo, si el tema principal es "balones", el algoritmo detectará automáticamente términos cercanos que enriquecen el contenido.
Implementar esta técnica implica distribuir palabras vinculadas de manera natural a lo largo del texto. No se trata de "rellenar" el contenido, sino de redactar con fluidez y coherencia. Al añadir riqueza semántica, tu web tendrá más posibilidades de posicionarse mejor frente a consultas diversas.
Mapeo de intención de búsqueda en Google
La intención de búsqueda refleja el verdadero objetivo de un usuario al realizar una consulta. Generalmente, se clasifica en intención informativa, navegacional, comercial o transaccional. Google analiza múltiples factores, como el historial de navegación o el dispositivo utilizado, para ofrecer resultados lo más precisos posibles.
Es fundamental que tus artículos se alineen con esa intención del usuario identificada por el sistema. Si alguien busca aprender, el buscador priorizará guías paso a paso; si su objetivo es comprar, mostrará páginas de productos. Idealmente, tu contenido debe satisfacer por completo las expectativas del usuario.
Aquí es donde las palabras clave de cola larga se convierten en excelentes aliadas. Estas frases, más específicas y largas, indican con mayor precisión qué desea el usuario, lo que ayuda a Google a ofrecer resultados relevantes y evitar contenido que no se ajuste a sus necesidades.
Pilar y clúster para arquitectura web
El modelo de pilar y clúster es muy efectivo para impulsar tu SEO semántico. Consiste en crear una página principal (pilar) que aborde un tema amplio y conectarla con artículos específicos (clúster) que profundicen en subtemas relacionados. Esta estructura de arquitectura web demuestra autoridad y conocimiento experto en un área determinada.
Por ejemplo, puedes tener una guía general sobre "marketing digital" y enlazarla con artículos más específicos, como "email marketing" o "publicidad en redes sociales". Cada uno de estos artículos, a su vez, enlaza de vuelta a la página principal. De esta forma, se evidencia que cubres el tema en profundidad, lo que contribuye a un mejor posicionamiento general.
Entidades y marcado para contenidos web
Las entidades son conceptos concretos y únicos que los motores de búsqueda como Google reconocen con facilidad en la web. Cuando las mencionas usando la semántica adecuada, aportas un contexto muy potente a tus contenidos. Además, emplear datos estructurados permite crear rich snippets que muestran información como precios o valoraciones directamente en los resultados.

Datos estructurados y rich snippets en Google
Este tipo de código semántico comunica de forma clara la información de tu sitio a los motores de búsqueda. Al utilizar formatos adecuados, mejoras drásticamente la forma en que se interpreta el significado de cada texto. Como resultado, una ficha de producto puede mostrar datos como su precio o disponibilidad de forma inmediata.
HTML semántico y enlaces internos
El uso correcto de etiquetas HTML semántico contribuye a definir la jerarquía de la información. Los buscadores analizan estos elementos para distinguir con claridad la información principal de la secundaria. De esta manera, los términos adquieren más relevancia y un sentido más claro para el usuario.
- Enlaces internos contextuales: Conectar artículos relacionados fortalece la estructura del sitio y distribuye la autoridad temática.
- Anclas variadas: Modificar el texto de los enlaces usando sinónimos genera señales naturales para los rastreadores.
- Cocitación temática: Enlazar contenidos de temas afines demuestra autoridad y dominio sobre un área específica.
Validar el código mediante herramientas de prueba garantiza que los sistemas interpreten correctamente la información. Un producto etiquetado de forma incorrecta no aparecerá como resultado destacado, lo que implicaría perder visibilidad valiosa y, por tanto, muchos clics.
Aplicaciones en ecommerce y local web
En el comercio electrónico, este marcado semántico es fundamental para triunfar. Cada producto debe incluir detalles útiles como precio, talla, color o stock, de modo que el usuario encuentre exactamente lo que busca sin necesidad de acceder al sitio.
En el caso de los negocios locales, añadir datos estructurados como la ubicación o el horario de atención es esencial para destacar. Si alguien busca un establecimiento cercano, esta información precisa mejorará tu posicionamiento de forma rápida. Sin ella, el buscador no reconocerá tu dirección física y perderás tráfico relevante.
| Tipo de contenido | Datos estructurados recomendados | Beneficio principal |
| Producto ecommerce | Product, Offer, AggregateRating | Rich snippets con precio, stock y estrellas |
| Artículo blog | Article, NewsArticle, BlogPosting | Featured snippet y mejor CTR en SERP |
| Preguntas frecuentes | FAQPage, Question, Answer | Aparición en resultados de voz y featured snippets |
| Negocio local | LocalBusiness, OpeningHours, ContactPoint | Visibilidad en búsquedas geográficas y mapas |
| Reseña producto | Review, AggregateRating | Confianza del usuario y mejor CTR |
La generación automatizada de contenidos permite escalar tareas que antes eran muy lentas. Con ella, es posible crear descripciones para cientos de artículos en muy poco tiempo, sin perder relevancia ni calidad.
Estrategia y medición de SEO semántico
Para implementar un SEO semántico efectivo, es fundamental contar con una estrategia bien definida y realizar mediciones continuas. Ya no es suficiente optimizar únicamente algunos contenidos de manera aislada. Es necesario realizar una auditoría completa de tu web para priorizar acciones futuras y evaluar con precisión el tráfico.
Auditoría y score de calidad de contenidos
Las auditorías te permiten identificar problemas de semántica en tus páginas de forma rápida. Recibirás alertas inmediatas si faltan enlaces internos o no has implementado datos estructurados.
Además, el seguimiento semántico evalúa cada URL y te indica dónde deberías actuar primero. Este método clasifica todos los errores según su real importancia, evitando cualquier valoración arbitraria.
- Detección de vacíos temáticos: Identifica conceptos relevantes que aún no has incluido en tus textos. Te sugiere encabezados y palabras clave adicionales para enriquecerlos.
- Análisis de duplicidad: Detecta si diferentes páginas abordan el mismo tema. De esta manera, puedes consolidar esfuerzos en una sola publicación.
- Validación de datos estructurados: Verifica que el marcado técnico sea correcto en cada página. Así te aseguras de que Google lo interprete adecuadamente.
- Evaluación de intención: Confirma que el contenido satisface la intención de búsqueda del usuario. Este aspecto es esencial para posicionar correctamente tus palabras clave.
Estas recomendaciones ofrecen acciones específicas y sencillas de aplicar. Se trata de pasos ejecutables que mejoran rápidamente la calidad y el rendimiento técnico de tus textos.
Automatización y sincronización en CMS web
La automatización SEO, respaldada por inteligencia artificial, transforma totalmente la forma en que implementas mejoras. Permite sincronizar cambios directamente en tu CMS con un solo clic, eliminando la necesidad de realizar ediciones manuales.
El modo automático revisa semanalmente las tendencias para ajustar distintos elementos. Se adapta con rapidez a lo que mejor funciona en Google en cada momento. Cada día recibirás un informe claro sobre el impacto conseguido.
Análisis competitivo y priorización 80/20
Analizar la competencia permite encontrar temas valiosos que aún no han sido tratados por otros. Crear contenidos únicos en estos nichos amplía tu autoridad sin necesidad de competir directamente. Es una estrategia inteligente para atraer nuevo tráfico.
La regla 80/20 te ayuda a definir prioridades con claridad. Concéntrate en desarrollar una arquitectura sólida, enlaces útiles y responder de manera adecuada a las necesidades del usuario. Priorizar estos aspectos ofrece mejores resultados que retocar cientos de páginas mediocres.