Struggling with SEO while your competitors seem to have it all figured out? You're not alone. Most e-commerce businesses and agencies feel overwhelmed by endless keyword lists and unpredictable algorithm updates. The good news is that modern semantic SEO tools can now do the heavy lifting for you.
These powerful platforms automatically analyze what Google's top results are actually ranking for, revealing exactly what's missing from your own content. This article cuts through the complexity to show you how the best semantic SEO tools actually work and which features truly deliver results. We'll help you find the perfect SEO tool that integrates seamlessly with your workflow—no advanced technical knowledge required.
How semantic SEO tools discover entities and topics
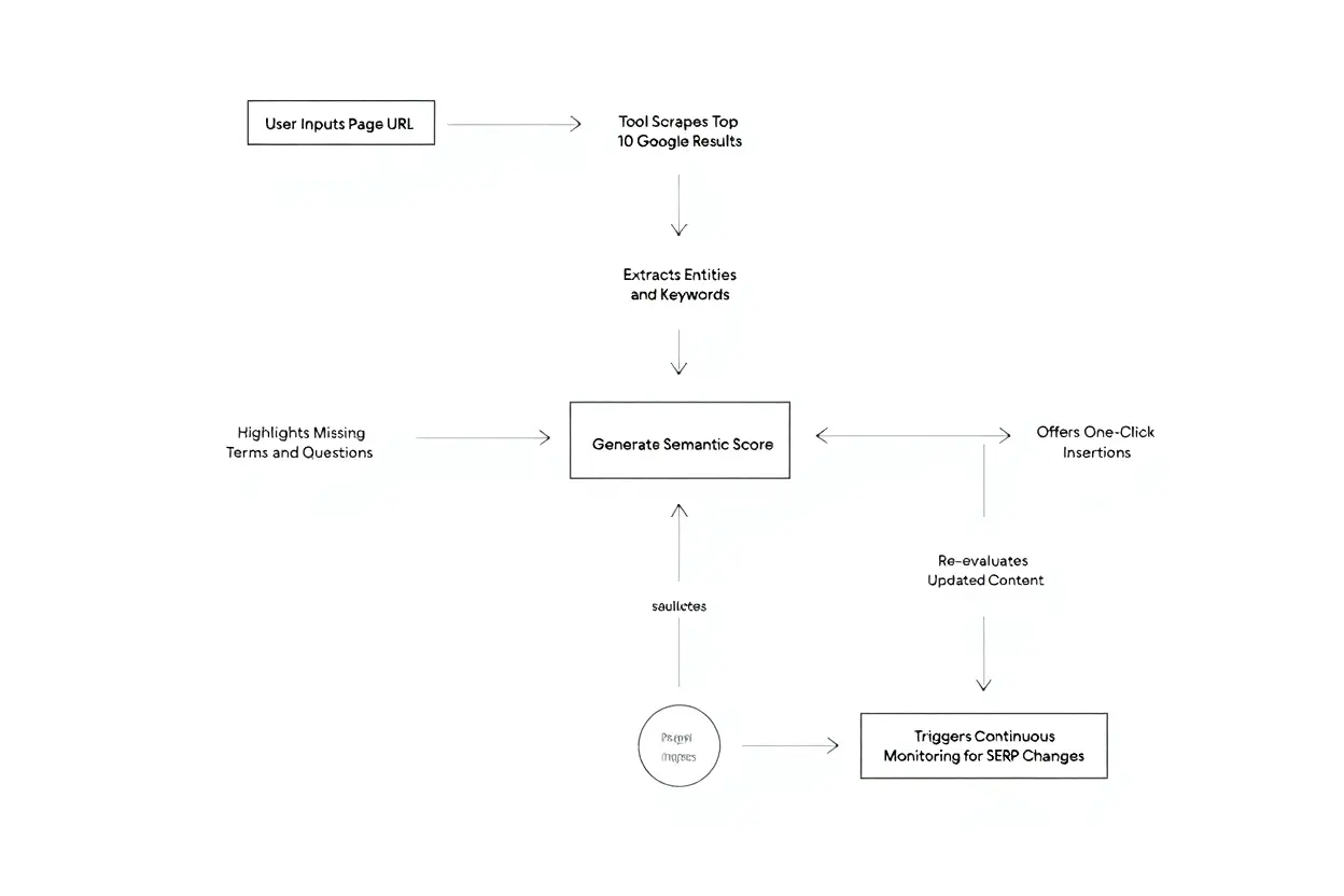
Imagine uploading a page URL and instantly understanding what the top Google search results are truly about. Instead of just seeing simple keywords, you uncover the entities, questions, and patterns that Google actively rewards. Semantic SEO tools perform this work by scraping pages from competitors and analyzing their structures.
These platforms handle entity extraction to identify people, products, and concepts while also calculating lexical density. They generate a real-time semantic score, showing precisely how well your content aligns with current search intent.

Entity extraction for comprehensive topical coverage
Entity extraction identifies crucial elements like people and places to ensure your content addresses the entire semantic field. Modern semantic SEO tools pull this data directly from high-ranking competitors, so you aren't guessing what matters to Google. By weaving these entities into your writing, search engines will recognize your page as an authoritative source.
- Named entity recognition: This process identifies brands and industry terms your competitors use, ensuring you don't miss vital optimization opportunities.
- Semantic field mapping: This reveals connected concepts related to your main topic, preventing narrow content that might miss valuable long-tail phrases.
- LSI keyword clustering: These tools group latent semantic terms, allowing you to include related vocabulary without resorting to repetitive keyword stuffing.
- Question extraction: By pulling queries from "People Also Ask" sections, you discover exactly what information users are seeking about your topic.
The result is content that naturally meets the expectations of Google's algorithm. This approach boosts your relevance scores and improves ranking stability across both primary and long-tail search queries.
Real-time semantic scoring against top competitors
Real-time scoring combines topic coverage and entity extraction into a single metric comparing you against the competition. Once you enter a URL, the SEO tool analyzes search results for that specific query to find gaps. It instantly flags missing synonyms and semantic gaps, providing actionable feedback rather than vague advice.
Continuous monitoring helps you stay ahead of sudden algorithm shifts or changes in the landscape. If competitors introduce new entities or SERP features evolve, smart alerts will notify you to run a fresh analysis. This ensures your content remains aligned with shifting search intent and critical ranking factors.
Automated content gap identification and prioritization
Manually auditing your entire site for semantic issues would take weeks, but automated audits complete the task in minutes. These systems identify missing terms and technical issues, ranking them by their potential impact on traffic. You can quickly see which pages offer the best search volume opportunities and prioritize them effectively.
The audit also flags over-optimized keywords and highlights duplicate content that might be diluting your semantic authority. You receive a clear report with suggestions that can be applied directly to your platform. This makes implementing changes feel effortless while significantly improving your overall content strategy.
Topic cluster generator tools for content planning
Building an effective semantic SEO strategy goes beyond optimizing single pages. It requires creating a well-organized structure where related content collectively strengthens topical authority. Topic cluster generator tools automatically sort your keyword research into pillar-and-cluster frameworks. They clearly illustrate how pages should connect and recommend optimal semantic anchor text for internal linking.
Building semantic clusters from keyword research data
These tools evaluate your search results and group semantically related terms into structured content silos. Rather than producing standalone blog posts, you craft an intentional architecture: a central pillar page anchors the topic cluster while supporting articles branch out logically. This forms a network where each page reinforces the others through deliberate, contextual internal linking.
Data from sources like Google Autocomplete and "People Also Ask" reveal the real language users type into search engines. Tools like AnswerThePublic categorize question-based long-tail queries by user intent, highlighting valuable semantic relationships that conventional keyword research often overlooks. As this study on linguistic principles in SEO shows, applying frameworks like Grice’s conversational maxims can systematically enhance content quality—improving both visibility and rankings on search engine results pages.
Many topic cluster generator tools allow you to import product listings, apply semantic rules instantly, and publish enriched content in just one click. For instance, a cluster around running gear could seamlessly link shoes, apparel, and nutrition guides. This integrated structure embeds shared semantic signals, increasing the topical value of all related pages and making internal linking far more effective.
Automated pillar page and supporting content suggestions
Once your keyword research has grouped terms into clusters, these platforms suggest which piece should serve as your pillar page—the main hub targeting broad keywords. Supporting articles can then focus on niche or long-tail variations, all linking back to the pillar. This creates a clear content web that signals comprehensive expertise to search engines.
- Pillar-cluster mapping: This function pinpoints which keywords merit a pillar page and which are better suited to supporting articles, helping you steer clear of keyword cannibalization.
- Recommended anchor text: Tools suggest natural-sounding, contextually relevant anchor text for internal links, strengthening semantic relationships without risking over-optimization penalties.
- Content gap analysis: See exactly which semantic topics your competitors cover that you’re missing—so you can plan new content based on real search demand.
The end result is a user-friendly structure that also sends powerful authority signals to search engines. By improving rankings across your entire semantic cluster at once, you secure better placement in search results.
Structured Data and Linguistic Principles in Semantic SEO
Semantic SEO goes far beyond simply scattering keywords; it's about helping search engines understand your content with the same clarity as a human reader. By combining structured data markup with solid linguistic principles, you can create web pages that rank higher and draw in more qualified traffic from search results. This approach not only helps your content earn valuable rich snippets but also establishes a genuine connection with your audience.

Schema Markup Tools for Rich Snippet Optimization
Schema markup communicates specific details—like product prices or recipe ingredients—to search engines, clarifying exactly what your content offers. Tools such as Google’s Structured Data Markup Helper allow you to generate this code easily through simple interfaces, so you don't need advanced programming skills. These enhancements produce rich snippets that boost user engagement, which in turn sends positive signals back to ranking algorithms.
An effective semantic SEO strategy requires thoughtful application; instead of tagging everything, focus on core entities like product names and availability. Always validate your syntax with the Google Rich Results Test before going live to avoid errors. Online generators further simplify the process by automatically producing custom markup from your HTML, making implementation both quick and straightforward.
- JSON-LD for WordPress: This tool automates technical tasks by adding structured data for over 30 schema types without manual code changes.
- Point-and-Click UI: Google's helper tool is designed for ease of use, guiding non-technical users through the creation of accurate structured data markup.
- Rich Snippet Eligibility: Proper use of structured data markup greatly improves relevance, increasing the likelihood of your content appearing with enhanced features like ratings and pricing in search results.
When search engines understand the structure of your site, they can confidently rank your pages for specific queries and display them more prominently.
Applying Grice's Maxims to Improve Content Quality
Linguistic research indicates that algorithms favor content that follows Grice’s maxims: Quality, Quantity, Relevance, and Manner. Your structured data performs best when paired with writing that adheres to these principles, helping both human readers and machines interpret meaning accurately. This balance ensures your content is truthful, appropriately detailed, and sharply focused on the topic.
Using varied vocabulary helps NLP models identify entities more accurately, while maintaining readability keeps your human visitors engaged. Overly technical content can alienate readers, while oversimplified text may lack the semantic depth search engines need. The best approach blends technical accuracy with natural language, crafting a semantic SEO strategy that feels authentic and easy to read.
Modern tools can evaluate your drafts against these conversational guidelines, flagging vague statements or confusing phrasing that might harm your rankings. By integrating both stylistic and technical elements, this framework supports better visibility and higher user satisfaction, ensuring your overall SEO strategy remains strong and effective.
Balancing Readability with Machine-Readable Semantic Signals
The most successful digital content satisfies both people and algorithms—readable for users while rich in semantic signals, without resorting to keyword stuffing. Specialized dashboards can help monitor the balance between user-friendly language and machine-readable markup, keeping your content aligned with best practices. They alert you if your writing becomes too robotic or lacks meaningful substance.
These tools highlight instances where entities have been awkwardly inserted or where the prose is too vague for NLP parsers to interpret. Real-time scoring helps pinpoint which sections need further enrichment and which already demonstrate strong topical relevance. This kind of feedback trains you to produce material that truly serves both audiences, ensuring search engines understand the value you provide.
Choosing the Best SEO Tool for Rank Tracking
While many platforms claim to master semantic SEO, most simply overwhelm you with features you'll likely never use. The best SEO tool integrates smoothly into your existing workflow and clearly demonstrates its value through measurable returns. Before you start to compare options, define your exact needs: technical audits, straightforward rank tracking, or content ideation.
Essential Features and Selection Criteria Comparison
When evaluating different platforms, prioritize functionality like entity extraction, intelligent topic clustering, and automated schema generation. A user-friendly interface often proves more valuable than advanced AI; if your team finds it confusing, they simply won't adopt it. Seek out tools that offer drag-and-drop functionality and seamless integration with your CMS, whether it's WordPress, Shopify, or Webflow.
Excellent customer support and clear documentation distinguish helpful tools from frustrating ones. Pricing varies significantly, from free versions perfect for testing to comprehensive enterprise suites with white-label reporting. Collaboration features are equally important for streamlining projects where writers and strategists need to work together efficiently. Always conduct a trial first, as no feature list can compensate for a clunky or difficult-to-use interface.
Measuring ROI and Performance with Semantic Dashboards
Effective rank tracking tools, such as Google Search Console or Ahrefs, help visualize your positions for specific semantic clusters. This data confirms whether your optimization efforts are actually working or if you need to adjust your strategy. Continuous monitoring alerts you immediately when algorithm updates affect your standing, prompting fresh analysis to keep your content competitive.
- Before-and-after scoring: Compare your page's semantic score before and after optimization to see the direct, measurable impact of your changes.
- Traffic and conversion tracking: Connect your ranking improvements to real visitor behavior, proving that semantic work drives actual sales, not just vanity metrics.
- Competitive benchmarking: Identify which semantic topics your competitors currently rank for to spot gaps you can fill with targeted content.
Dashboards that combine rankings, traffic, and conversion data transform vague claims of improvement into solid business evidence. Case studies consistently show that enhancing content scores through semantic enrichment can dramatically increase clicks, but this success depends on consistent measurement. You must continuously monitor these specific metrics to truly understand and replicate that growth.